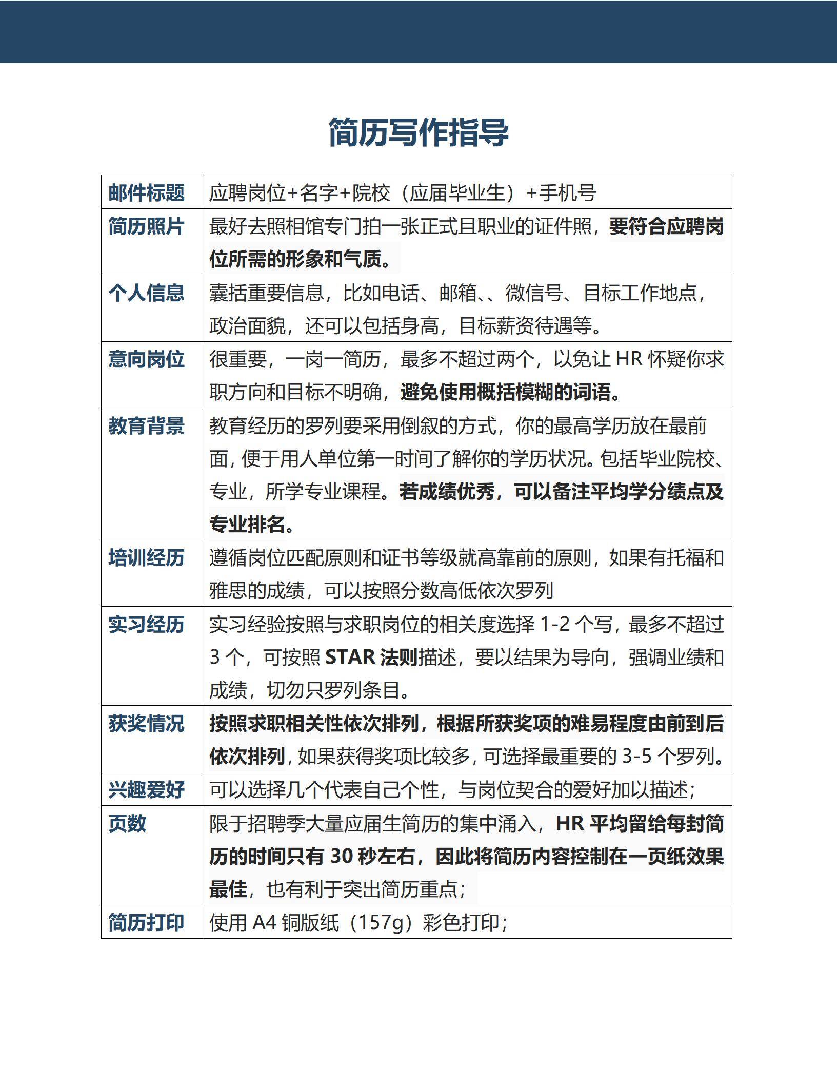
MX-1266销售助理校园外联简历模板/

MX-1266销售助理校园外联简历模板/

MX-1266销售助理校园外联简历模板/

MX-1266销售助理校园外联简历模板/

MX-1266销售助理校园外联简历模板/

MX-1266销售助理校园外联简历模板/

你正在下载:销售助理校园外联简历模板 添加评分印象后点击下载即可

评分:

印象:

简洁大方清新淡雅条理清晰很不错

评价: